Hôm nay mình sẽ giới thiệu đến các bạn phần tiếp theo của quy trình thiết kế web đó là cách lập Sitemap. Với bài viết này, chúng ta sẽ được hiểu thêm về sitemap cũng như quy luật đặt tên cho các trang trong trang web của mình.
I. Sitemap là gì?
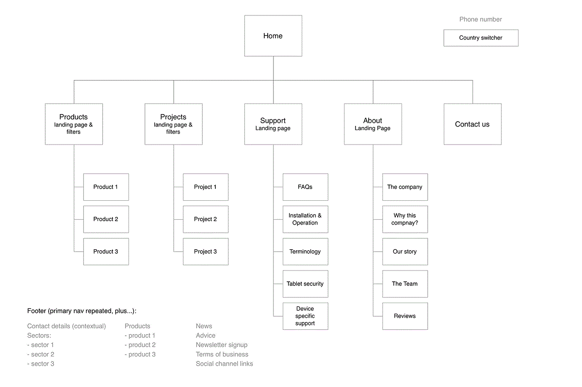
- Sitemap là sơ đồ cấu trúc của một website, được thể hiện bằng hình ảnh phác thảo theo sơ đồ nhánh cây (Hierarchical sitemap)
- Sitemap còn cho ta một cái nhìn tổng quát giữa các thông tin như :
- Sự liên kết giữa các trang : động (dynamic, có code, database) – tĩnh (static)
- Tên của tửng trang web, hệ thống số tham chiếu, v.v…
- Sitemap nên được thực hiện một cách rõ ràng để tìm thông tin một cách nhanh chóng.
II. Phác thảo Sitemap
Khi phác thảo sitemap, các trang cần phải có những thông tin sau :
- Tên trang
- Tên tập tin : *.html
- Số tham chiếu
Và chúng được thể hiện dưới dạng sơ đồ như sau :
III. Ý nghĩa các trang
- Splash page : có thể có hoặc không, thường là để biểu diễn khi mới vào trang web (intro)
- Homepage : bắt buộc phải có, trang chủ là trang của một website, tại đây sẽ chứa các thông tin ưu tiên nhất, và các liên kết để đến trang khác.
- Các trang khác : là các trang chứa thông tin, hình ảnh của từng đề mục.
IV. Quy luật đặt tên
- Tên trang :
- Đặt tự do sao cho vừa ý với nội dung của trang
- Tên này chỉ thể hiện trên sitemap
- Tên trang nên là nút liên kết
- Tên tập tin :
Vì tên file sẽ được lưu trên máy vi tính nên bắt buộc phải tuân theo các quy luật sau :
- Tập tin đầu tiên phải có tên index.html
- Tên file không được có khoảng trắng, nếu muốn tách ra phải có ký tự gạch dưới “_”
- Không nên viết chữ hoa
- Các tập tin phải đặt tên sao cho gợi ý để dễ tìm, nên đặt theo quy luật nối tiếp (portfolio.html -> port_web.html, port_logo.html)
- Số tham chiếu :
Thông thường, trang Home được quy định là 1.0
– Nếu có trang Splash thì sẽ là 0.0
– Các trang cấp 1 sẽ là : 1.0 ; 2.0 ; 3.0 ; 4.0 ; …
– Các trang cấp 2 sẽ là : 1.1 ; 2.1 ; 3.1 ; 4.1 ; ….
– Các trang cấp 3 sẽ là : 1.1.1 ; 1.1.2 ; 1.1.3 ; …
V. Tips
– Tùy theo lượng thông tin mà nên thực hiện website rộng (wide site) hay sâu (deep site)
– Trước khi thực hiện sitemap, những thông tin nào nằm ở chỗ nào, khi đặt tên cho nút liên kết thật gợi ý dễ hiểu, gắn với nội dung của chủ đề đó, thông thường nên là tên trang.

